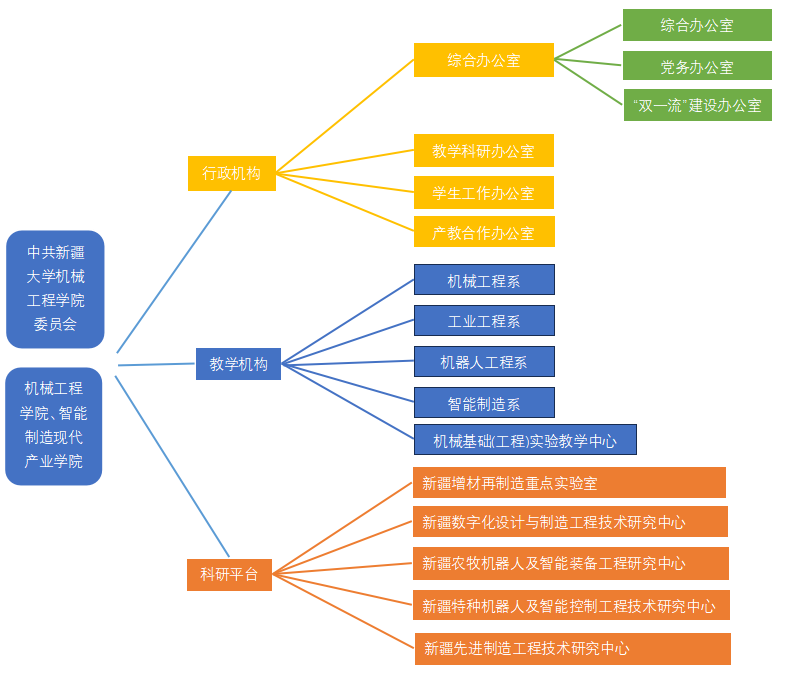
1.学院组织结构简介
学院现有四个办公室(综合办下辖“双一流”建设办公室、党务办公室,学生工作办公室(分团委办公室),教学科研办公室下辖教务办公室、科研管理办公室、研究生管理办公室,产教合作办公室),1个实验中心(机械基础(工程)实验教学中心),三个专业实验室(工业工程实验室、力学实验室、材料实验室)。4个教学系(机械工程系、工业工程系、机器人工程系、智能制造系)。1个自治区重点实验室(新疆增材再制造重点实验室),4个自治区工程技术研究中心(新疆数字化设计与制造工程技术研究中心,新疆农牧机器人及智能装备工程研究中心、新疆特种机器人及智能控制工程技术研究中心、新疆先进制造工程技术研究中心)
